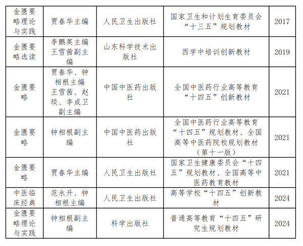
金匮要略教研室承担了中医学院、针灸推拿学院、岐黄学院的五年制、八年制、九年制、台港澳班、留学生班、研究生班和医师规范化培训班级等多个专业、不同层次的《金匮要略》相关课程。2008年作为中医“四大经典”教学团队的重要组成部分获评国家级教学团队和北京市级优秀教学团队,2009年《金匮要略》课程被评为北京中医药大学精品课程。2022年成为教育部高等学校中医学类教学指导委员会专业核心课程《金匮要略》课程联盟理事长单位。金匮教研室多位教师参与的“守正创新 联考引擎 创建中医经典教育新模式”项目获国家级教学成果二等奖和北京市高等教育教学成果特等奖。



