• 首页
  • 学院概况
    • 学院简介
    • 学院领导
    • 行政机构
    • 教学科研机构
  • 党建工作
    • “杏林·红”党建
    • 支部风采
    • 资料专区
    • 工会活动
    • 团委活动
  • 本科教育
    • 审核评估
    • 专业介绍
    • 课程建设
    • 教材建设
    • 教学成果
    • 实践基地
    • 教学管理
    • 优秀团队
  • 研究生教育
    • 通知公告
    • 学科专业
    • 导师介绍(按拼音排序)
    • 下载专区
  • 科学研究
    • 科研动态
    • 科研诚信
    • 科研成果
    • 科研平台
    • 科研项目
    • 学术交流
  • 学科建设
    • 学科概况
    • “双一流”建设学科
    • 国家中医药管理局重点学科
  • 学生天地
    • 学工动态
    • 通知公告
    • 团学组织
    • 规章制度
    • 学工队伍
    • 橘井青苗
  • 校友之家
    • 管理办法
    • 校友动态
    • 校友风采
    • 联系我们
学校主页
学校主页
  • 首页
  • 学院概况
    学院简介
    学院领导
    行政机构
    教学科研机构
  • 党建工作
    “杏林·红”党建
    支部风采
    资料专区
    工会活动
    团委活动
  • 本科教育
    审核评估
    专业介绍
    课程建设
    教材建设
    教学成果
    实践基地
    教学管理
    优秀团队
  • 研究生教育
    通知公告
    学科专业
    导师介绍(按拼音排序)
    下载专区
  • 科学研究
    科研动态
    科研诚信
    科研成果
    科研平台
    科研项目
    学术交流
  • 学科建设
    学科概况
    “双一流”建设学科
    国家中医药管理局重点学科
  • 学生天地
    学工动态
    通知公告
    团学组织
    规章制度
    学工队伍
    橘井青苗
  • 校友之家
    管理办法
    校友动态
    校友风采
    联系我们

教学科研机构

  • 教研室
    中医基础理论教研室
    内经教研室
    中医诊断教研室
    伤寒教研室
    温病教研室
    金匮教研室
    中药教研室
    方剂教研室
    各家学说教研室
    医史文献教研室
    中医养生康复教研室
    解剖教研室
    组胚教研室
    病理教研室
    生理教研室
    药理教研室
    临床流行病学与医学统计学教研室
  • 研究实体平台
    中医体质与生殖医学研究中心
    中医药基础理论与关键技术研究中心
    糖尿病研究中心
    中医信息学研究中心
    养生学研究所
    民族医药研究所
    武当医学研究院
    循证医学中心
  • 实验中心
    医学实验教学中心
    科研实验中心
您所在的位置:首页 学院概况 教学科研机构 实验中心 医学实验教学中心 科研成果

科研成果

  • 概括介绍
  • 师资队伍
  • 课程建设及教学成果
  • 科研成果

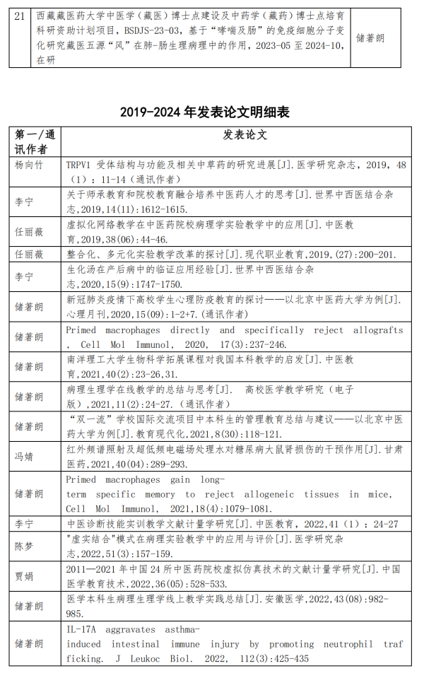
中心提出了“教学辅助与教学研究二位一体”的工作理念,即在辅助实验教学的同时,积极探索实验技能的改革、实验队伍的建设、实验室管理等各方面的新思路新方法。近年来资助课题、发表论文如下:


copy.png

copy.png

copy.png

版权所有北京中医药大学 地址:北京市朝阳区北三环东路11号 学校方位 邮编:100029 京ICP备05004623号 | 京公网安备110402430041号