一、课程建设的具体概述
本科教学方面,中药教研室承担了我校歧黄学院、中医学院、针推学院、港澳台、国际学院和新加坡南洋理工大学的领军人才计划和华佗班、卓越班、实验班、五年制、港澳台生和留学生的必修课《中药学》、《方药学》(含饮片辨识实践环节)、《中药与方剂》、全英文《中药学》,以及专选课《中药材概论》,领军人才班中医方向课程《<神农本草经>临床应用》,公选课《本草文献学》、《临床中成药应用》、《现代中药创新研发概论》等课程。
研究生教学方面,承担了我校研究生《中药学专论》、研究生补本科《中药学》课程;以及我校对外教学西班牙、罗马尼亚中医学研究生项目全英文《中药学》《方剂学》,对外研究生教育项目全英文《中药学》等课程。
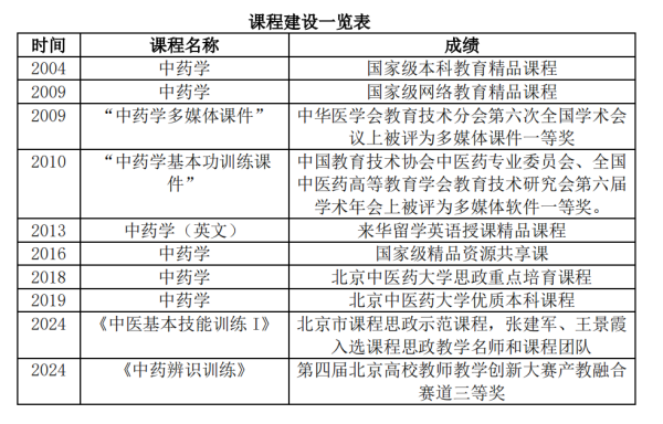
二、课程建设历史一览表

三、出版教材及著作情况
1.全国统编暨行业规划教材

2.其他主编教材

3.北京中医药大学自编教材
